每日大赛
每日大赛 |
English |
高速铁路地球科学与工程实验教学中心 |
综合管理系统 |
SWJTU-OSU合作办学项目
地球科学与环境工程学院
每日大赛
每日大赛概况
每日大赛简介
学院领导
历史沿革
组织机构
党政管理机构
学系
研究所
实验中心
继续教育
SWJTU-OSU合作办学项目
师资简介
高层次人才
地质工程系
测绘遥感信息系
消防工程系
实验室
行政人员
辅导员
本科生教育
每日大赛公告
专业设置
培养方案
教学团队
教学成果
研究生教育
每日大赛公告
硕士点
博士点
博士后流动站
硕士生导师
博士生导师
校外硕士生导师
校外博士生导师
学术科研
学术动态
优势研究领域和研究方向
学科项目数量及科研经费
创新团队
国家级与省部级科研平台
代表性获奖成果
学科建设
学科介绍
建设规划
队伍建设
人才培养
平台建设
学术交流
科学研究
党建工作
党委机构
组织构架
党建动态
最新通知
党务公告
党校工作
理论园地
文件下载
红色阵地
学团工作
学工组人员
分团委机构
学团动态
每日大赛公告
就业工作
文件下载
每日大赛
每日大赛新闻
每日大赛公告
党政办公
党政办公
本科生教学
研究生教育
学团工作
招生就业
实验室管理
学术信息
快速链接
每日大赛
研究生院
教务处
扬华素质网
交大新闻网
扫一扫,欢迎关注
每日大赛 官方微信
您当前的位置:
每日大赛 每日大赛 >>
每日大赛新闻
>>
正文
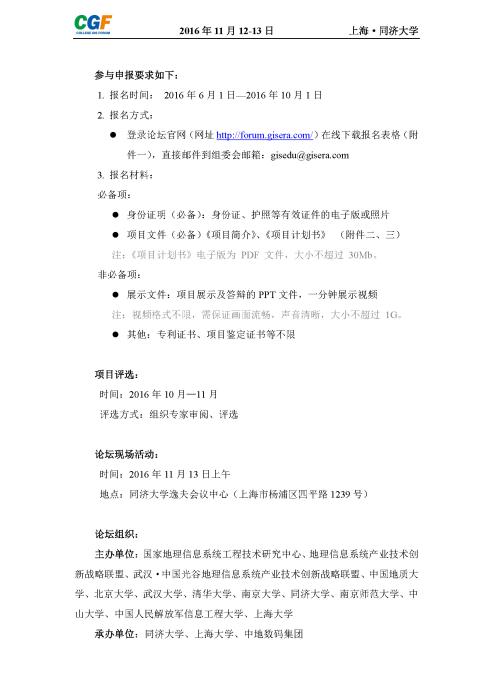
关于举办“2016高校GIS论坛创新创业分论坛”的通知
作者: 日期:2016-09-09 点击数: